这一些用户能在线查询号码标记!实用又方便!
来源:手机号码 编辑:选选号 发布时间:2021-02-01
[PConline资讯]11月21日消息 许多国产手机都自带“号码标记”功能,在接到陌生来电后会显示出对方是否为广告、快递、商家或者骚扰电话。这就是许多国内手机,通过接入第三方号码认证平台来获得的共享数据。

打开腾讯新闻,查看更多图片 >
但是部分新开通号码的用户以及商家,号码来自于回收的号段,也会被其他人标记成诸如“广告营销”、“快递外卖”等。有这类烦恼的用户,现在可以通过网站,在线申请清除标记信息。
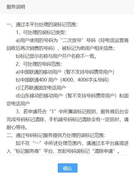
近日获悉,用户打开码号服务推进组(opene164.org.cn)这个网站,就可以在线查询自己的号码是否被标记,也可以提交信息,在线申请清除。此前仅有中国联通部分号段用户支持,截止到目前,该网站扩大了服务范围,支持的用户有:
1、中国联通手机用户(暂不支持携号转网用户)
2、中国联通400用户(包括4000、4006开头号码)
3、江苏联通固定电话用户
4、山东移动手机用户和固定电话用户(暂不支持携号转网用户)
具体服务规则详见官网说明:

进入网站后,点击“号码标记查询”即可。也可关注官方微信号“码号服务平台”查询。

如果号码被标记。将会显示如下信息,用户可点击红色按钮申请标记清除。
- 头条资讯
- 号码
深圳移动FTTR套餐有哪些优势和弊端
深圳移动FTTR套餐的优势和弊端分析如下:优势全屋光纤覆盖,信号稳定:FTTR(Fiber to The Room)技术将光纤铺设到家庭的每个房间,实现了全屋Wi-Fi6千兆全覆盖。这确保了无论在哪个房间,用户都能享受到稳定、高速的网络连接。
关键词: 深圳移动FTTR套餐
深圳联通FTTR套餐有哪些优势和弊端
深圳联通FTTR套餐的优势和弊端分析如下:优势全屋光纤覆盖,信号无死角:FTTR技术通过光纤到房间的方式,实现了全屋网络覆盖,信号无盲区。无论在哪个房间,用户都能享受到稳定、高速的网络连接。
关键词: 深圳联通FTTR套餐
深圳电信FTTR套餐有哪些优势和弊端
深圳电信FTTR套餐的优势和弊端分析如下:优势超带宽与低延迟:FTTR(Fiber to The Room)技术通过将光纤铺设到每个房间,实现了全屋光纤覆盖,提供了超高的网络带宽。光纤传输速度快,延迟低,能够满足高清视频、大型游戏、云计算等高带宽应用的需求。
关键词: 深圳电信FTTR套餐
情人节送什么礼物好,来个手机靓号给Ta个惊喜
送一个手机靓号作为情人节礼物确实是一个独特且富有创意的想法,这样的礼物不仅实用,还能给TA带来一份特别的惊喜。不过,在选择和赠送手机靓号时,有几点需要注意:
电信优享版49元套餐资费详情
在电信流量卡市场中,随着产品的更新换代,一些旧套餐可能会逐渐下架,而新的套餐则会应运而生。针对您提到的电信19元流量卡已下架的情况,新推出电信优享版49元套餐的
关键词: 电信新星卡 电信19元流量卡套餐
联通卡19元无限流量卡,真的有吗?
联通卡19元无限流量卡,真的有吗?联通19元无限流量卡是最近网上比较火热的一个话题,很多人都想知道这款卡到底是否存在,是否真的可以做到无限流量。
关键词: 联通卡19元无限流量卡
2024北京电信宽带套餐价格表 北京电信宽带套餐价格表2024年
2024北京电信宽带套餐价格表 北京电信宽带套餐价格表2024年,电信宽带2024最新套餐为:1、169元套餐,500兆光纤40G800分钟。2、239元套餐,千兆光纤和80G流量,还有1000分钟国内通话。
关键词: 北京电信宽带 电信宽带办理电话 电信宽带套餐2024
手机号码归属地查询方法-怎么查
手机号码归属地查询方法怎么查?如果手机较先进的话,只要有电话拨打自己的号码都可以看到归属地的,但是还是有部分的手机是不显示的,那么对于不显示的手机,怎么才能知道该手机号码的归属地呢?
关键词: 手机号码归属地查询方法
洛阳联通5g套餐资费详情(2024资费套餐一览表)
洛阳联通5g套餐资费一览表,目前洛阳地区可以选择的5g套餐有一下档次可以供您选择,可以根据个人月消费情况进行自由选择5g网络服务,开启5G网速,2024资费套餐一览表。
关键词: ?洛阳联通5g套餐资费详情












